Het voortraject van een circulaire sloop
De regelgeving omtrent sloopwerken of het hergebruikpotentieel leren inschatten? Eén adres!
Terug naar : circulair slopen
De regelgeving omtrent sloopwerken of het hergebruikpotentieel leren inschatten? Eén adres!
Terug naar : circulair slopenCirculair slopen begint niet bij de eerste kraanbeweging, maar bij een doordacht voortraject. Wie circulair wil slopen, moet eerst weten wat er gesloopt wordt en hoe dat op een verantwoorde manier kan gebeuren. Dat betekent: inventariseren, plannen en voldoen aan de wettelijke verplichtingen.
Welke inventarisatie dient te gebeuren voor het verkrijgen van een omgevingsvergunning? Hoe weet je welke materialen potentieel herbruikbaar zijn? En welke testen dien je uit te voeren om te zien of een specifieke stroom recycleerbaar is? Het zijn vragen die je best zo vroeg mogelijk stelt - en we helpen je op deze pagina ze te beantwoorden!
Circulair slopen gaat verder dan het volgen van de regelgeving. Het draait om hergebruik en hoogwaardige recyclage. Daarom is een materialeninventarisatie essentieel: welke bouwmaterialen zijn aanwezig, in welke staat verkeren ze, en kunnen ze opnieuw worden ingezet?
In dit filmpje zie je hoe een sloopdeskundige te werk gaat voor het identificeren van stromen met potentieel voor urban mining!
Wanneer een gebouw of kunstwerk gesloopt dient te worden, is er bijna altijd een omgevingsvergunning nodig. Daarnaast zijn er soms nog andere verplichtingen, zoals het asbestattest, de traceerbaarheidsprocedure bij Tracimat, enzovoort.
Het asbestattest
Een asbestattest is verplicht bij een overdracht van een constructie, groter dan 20m², die gebouwd is vóór 2001. Je vindt alle info over het asbestattest hier.
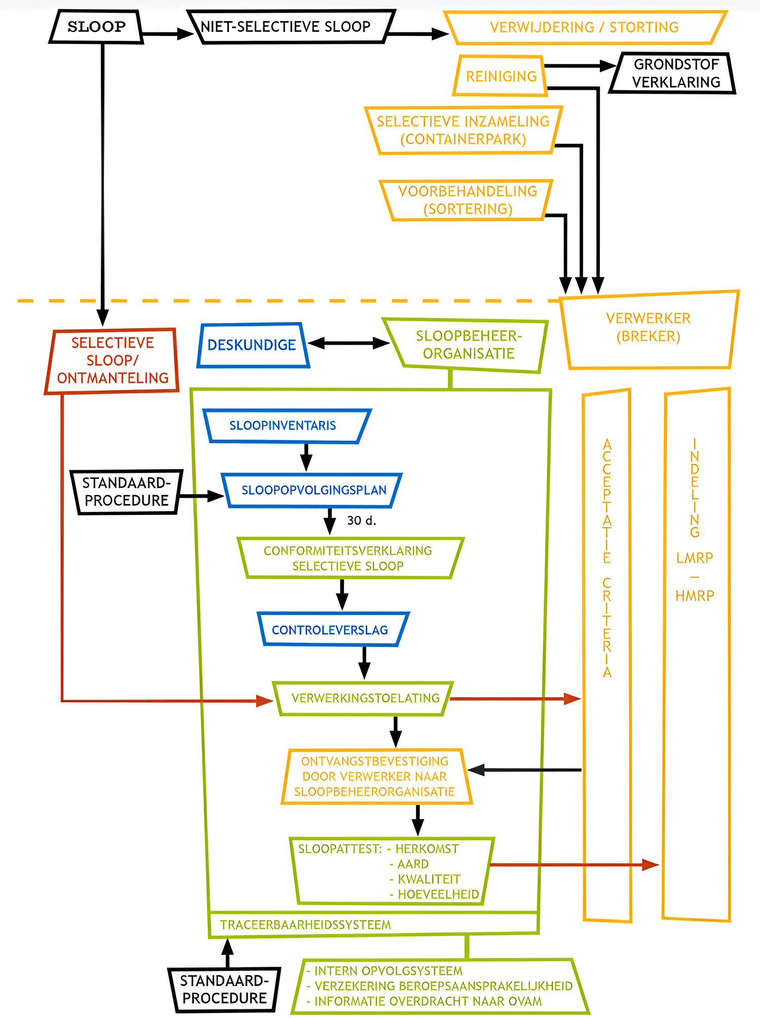
De traceerbaarheidsprocedure van Tracimat
Tracimat gaat via een traceerbaarheidssysteem na wat er gebeurt met de afvalstoffen die vrijkomen tijdens de sloop- en afbraakwerken. Milieurisico’s bij sloop- en afbraakwerken worden hierdoor sterk gereduceerd, de verspreiding van gevaarlijke afvalstoffen (zoals o.a. asbest) naar de omgeving wordt vermeden en er komen zuivere afvalstromen vrij die hoogwaardigere recyclage mogelijk maken. Daarnaast wordt een databank opgebouwd die een basis vormt voor de verdere ontwikkeling van urban mining.
In het sloopopvolginsplan worden door een sloopdeskundige alle afvalstromen van het te slopen goed geïnventariseerd. Het geeft een overzicht van de gevaarlijke en niet-gevaarlijke afvalstoffen. Is at voor uw sloopproject ook verplicht? Bekijk het hier!
Sinds 24/08/2018 hanteren de breekinstallaties een nieuw acceptatiebeleid waarbij er een onderscheid wordt gemaakt tussen laag milieurisico-profiel (LMRP) en hoog milieurisico-profiel (HMRP). Om de vrijgekomen puinfractie (metselwerk, beton, asfalt, ...) bij de breekinstallatie aan te leveren als LMRP levert Tracimat een verwerkingstoelating af. Dit levert dus een financieel voordeel op!
VLAREMA 9
In artikel 4.3.2 van het VLAREMA is een lijst opgenomen met bedrijfsafvalstoffen die gescheiden gehouden dienen te worden. In die lijst komen ook een heel aantal bouw- en sloopaflvastromen aan bod. Bronsortering is voor deze stoffen steeds verplicht, tenzij voldaan aan één van onderstaande critaria:
Hoewel de verschillende afvalstromen opgelijst worden in het sloopopvolgingsplan, volstaat dit niet om hergebruik en recyclage in gesloten keten te garanderen. Om stromen met potentieel voor hergebruik en recyclage te identificeren zijn verschillende mogelijkheden die we hieronder verder toelichten.
Een handig overzicht van de verschillende inventarissen en verplichtingen? Bekijk het boekje dat alles samenvat!
Wanneer je wil inzetten op hergebruik, is het belangrijk dat er ook potentieel zit in het gebouw. Om dat te onderzoeken, wordt best zo vroeg mogelijk een hergebruikinventaris (HI) opgemaakt. Hierin worden alle elementen met potentieel voor hergebruik verzameld.
Het opstellen van een HI is een iteratief proces. In een eerste fase wordt aan de hand van een Quick-scan de basisinformatie verzameld. Wanneer er interesse blijkt te zijn om bepaalde materialen te hergebruiken, zij het in je eigen projecten of van buitenaf, is het mogelijk om de informatie verder uit te diepen naargelang de noden van de afnemers.
Hebben de materialen hergebruikpotentieel?
Een hergebruikinventaris bevat enkel elementen met potentieel voor hergebruik. Maar hoe kan je weten welke materialen hieraan voldoen? Er zijn twee manieren. Enerzijds kan je de aanwezige elementen vergelijken met vaak hergebruikte materialen. Anderzijds kan je de positieve en negatieve indicatoren tegen elkaar afwegen. Verkeerd het element in goede staat? Zijn er gevaarlijke stoffen aanwezig? Is het gemakkelijk demonteerbaar?
Ontmantelingsproeven
Elementen die we opnieuw willen gebruiken moeten natuurlijk demonteerbaar zijn. Daarom voeren we ontmantelingsproeven uit. Hiermee testen we of de materialen demonteerbaar zijn, maar even goed welk materieel het efficiëntst werkt en wat de te verwachten ontmantelingstijd zal zijn. Dit helpt je opnieuw bij het inschatten van de haalbaarheid van hergebruik.
Wie gaat de materialen hergebruiken?
Misschien wel de belangrijkste voorwaarde voor hergebruik is dat er iemand is die het zal hergebruiken. Als er zich materialen in je gebouw bevinden die je zelf niet zal hergebruiken kan je op zoek gaan naar geïnteresseerden in uw netwerk, op een online platform, of door de materialen naar een gespecialiseerde hergebruikhandelaar te brengen die u kan vinden op opalis.eu.
We zijn in Vlaanderen wereldkampioen in recycleren! Maar liefst 95% van onze afvalstromen worden reeds gerecycleerd. Toch is er nog wat werk aan de winkel. Veel van de afvalstromen worden gerecycleerd tot minderwaardige producten, waardoor de cirkel toch niet helemaal rond is.
Voor verschillende afvalstromen bestaan er ondertussen al wel recyclagemogelijkheden in gesloten keten, waar de afvalstromen gerecycleerd worden tot nieuwe bouwproducten. Op bouwensloopafval.be vindt u een overzicht van de huidige mogelijkheden, samen met de manier van inzamelen, de locaties, de acceptatiecriteria, enzovoort. Soms zullen er testen uitgevoerd moeten worden op de materialen alvorens ze geaccepteerd worden door de afzetkanalen. Dit gebeurt indien mogelijk ook al best tijdens het voortraject.
De hergebruik- en recyclagefiches van Tracimat, de Vlaamse sloopbeheerorganisatie, helpen de sloopdeskundige om tijdens de opmaak van het sloopopvolgingsplan het potentieel voor hergebruik en hoogwaardige recyclage van materialen in kaart te brengen. Ze vormen een eerste quick-scan in een zo vroeg mogelijk stadium van het sloopproject.
Opbouw van de fiches
De hergebruikfiche is een algemene template, in lijn met de opbouw van een hergebruikinventaris.
Voor de recyclagefiches is daarentegen per materiaalstroom met een hoogwaardig recyclagepotentieel een afzonderlijke fiche uitgewerkt, in samenwerking met diverse materiaalproducenten. Materiaalstromen waarvoor het hoogwaardige recyclageproces nog in ontwikkeling is en waarbij producenten nog niet klaar zijn om sloopafval op grotere schaal te verwerken, krijgen voorlopig de status ‘pilot’. Deze fiches bevinden zich nog in een voorbereidende fase en zijn dus nog niet volledig inzetbaar. Ze kunnen in latere updates worden toegevoegd. Enkele voorbeelden van 'pilots' zijn: keramisch metselwerk en dakpannen, harde kunststoffen, asbestvrije vezelcementplaten, cellenbeton en circulair beton (A+ granulaten).
Hoe integreer je de fiches in het SOP?
In de template voor het sloopopvolgingsplan is een paragraaf toegevoegd waarin sloopdeskundigen kunnen aangeven of zij tijdens hun veldonderzoek hebben beoordeeld of er kansen zijn voor hergebruik of hoogwaardige recyclage voor materialen die vrijkomen bij de sloop-, ontmantelings- of renovatiewerken. Dit is geheel op vrijwillige basis, maar biedt wel opportuniteiten voor de opdrachtgever en de betrokken partijen die willen inzetten op circulariteit. Als sloopdeskundige kan je de fiches toevoegen bij de bijlagen van het SOP, samen met een overzichtstabel.
We horen u al denken: “Duurzaamheid? Dat kost alleen maar geld!”. Maar is dat ook zo? We raden je aan om de verschillende kosten af te wegen tegen de opbrengsten. Een traditionele sloop is snel, maar komt ook met kosten voor laagwaardige recyclage. Een selectieve sloop kan iets langer duren, maar misschien is de besparing in de recyclagekost dit wel waard? Of bij hergebruik, waar de ontmanteling vaak duurder zal zijn, maar u misschien kan besparen door geen nieuwe materialen aan te kopen of geld kan verdienen dankzij de verkoop. Een meetstaat kan u helpen deze balans te maken. Tot slot mag u de mogelijke opbrengsten op langere termijn ook niet vergeten!
Na het onderzoeken van het urban mining potentieel van de stromen die vrijkomen tijdens de afbraakwerken, kunnen ambities bepaald worden. Het is zowel mogelijk om kwalitatieve als kwantitatieve doelstellingen te definiëren.
De eenvoudigste methode is het oplijsten van stromen met hoog potentieel voor recyclage en hergebruik. Zo krijg je snel een overzicht van de stromen die een nieuw leven kunnen krijgen.
Daarnaast kan je ook kiezen dit te becijferen, aan de hand van een recuperatiepercentage. Zo krijg je een concreet cijfer van de hoeveelheid materialen die hergebruikt en gerecycleerd moeten worden. Daarnaast kan je ook bepalen welk percentage van het originele bouwwerk behouden wordt. Of je dit uitdrukt in een massapercentage, of eerder kijkt naar het volume of de milieu-impact, kan je volledig zelf kiezen.
Door het becijferen van je ambities kan je achteraf snel evalueren welke percentages wel degelijk een nieuw leven kregen, waaruit je kan leren voor toekomstige projecten.